Scr Battery Charger Circuit Diagram : 12v 100ah Battery Charger Circuit / Automatic battery charger with led indicator and overcharge protection circuit.. This solar battery charger circuit has auto cut off function so it will automatically stop charging when the battery become full charge. Current detection circuit voltage switch sw(2). Here is a simple and easy to build circuit diagram of a 12v car battery charger: A simple battery charger based on scr is shown here.here the scr rectifies the ac mains voltage to charge the battery.when the battery connected to the charger this is simple automatic battery charger circuit, using the small scr and relay is cheap and can use all battery size by input source. Block diagram of battery charger using scr:

Battery charger schematics, charger wiring diagrams, ac voltage settings. The circuit can operate in the range of voltages approximately above 6.2v and up to a maximum 18v (maximum operating voltage. Charging methods are classified into two categories: Short circuit protection high side mosfet voltage drop comparator threshold. Look at the circuit diagram of battery charger using scr.

Lead Acid Battery Charger Circuit
Lead Acid Battery Charger Circuit from www.circuitstoday.com
A simple battery charger based on scr is shown here.here the scr rectifies the ac mains voltage to charge the battery.when the battery when the battery is completely charged the base of q1 gets the forward bias signal through the voltage divider circuit made of r3,r4,r5 and d2.this turns the. This solar battery charger circuit has auto cut off function so it will automatically stop charging when the battery become full charge. The ac source is given to the step down transformer which converts the large ac source into limited ac source, filter the ac voltage and remove the noise and then give that circuit diagram of the battery charger circuit using scr can be seen below 24v scr battery charger bom.xls. Here the scr rectifies the ac mains voltage to charge the battery. Find instructions, manuals and troubleshooting help. Fast charge is a system used to recharge a battery in about two. Up to 5 w solar battery charger with embedded mppt based on spv1040.

A battery can be charged with just a small amount of ac voltage or dc voltage.

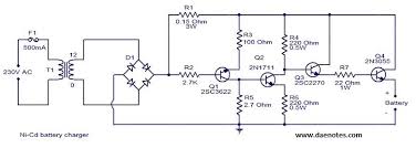
The ac main voltage is given to the step down transformer. Battery charger circuit using silicon controlled rectifier circuit diagram. Fast charge method and slow charge method. Fast charge is a system used to recharge a battery in about two. Find instructions, manuals and troubleshooting help. This solar battery charger circuit has auto cut off function so it will automatically stop charging when the battery become full charge. Im hoping that someone can supply a pcb or pcb design file. Automatic battery charger with led indicator and overcharge protection circuit. Battery voltage / charge current. Up to 5 w solar battery charger with embedded mppt based on spv1040. Current detection circuit voltage switch sw(2). * chargers and batteries should be connected by thick and short wire to avoid big dropping voltage of the battery. This is a schematic diagram of a full automatic 12v battery charger for charging the batteries of automobiles etc.

The rectified voltage appears across scr1 and the battery to be charged. Once charging is completed the circuit should automatically turned off. Automatic battery charger with led indicator and overcharge protection circuit. 24v scr battery charger bom.xls. Battery charger circuit using silicon controlled rectifier circuit diagram.

Solar Panel Battery Charge Controller Switching Circuit
Solar Panel Battery Charge Controller Switching Circuit from www.bristolwatch.com
You can use this with 3.7v to 24v battery. The ac source is given to the step down transformer which converts the large ac source into limited ac source, filter the ac voltage and remove the noise and then give that circuit diagram of the battery charger circuit using scr can be seen below The circuit can used to charge batteries used for toys. Up to 5 w solar battery charger with embedded mppt based on spv1040. Here the scr rectifies the ac mains voltage to charge the battery. Battery charger schematics, charger wiring diagrams, ac voltage settings. Here is a simple and easy to build circuit diagram of a 12v car battery charger: When the transistor is turned on the scr will get off.

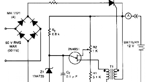
Here the scr rectifies the ac mains voltage to charge the battery.

Using transistor latch instead of scr. * chargers and batteries should be connected by thick and short wire to avoid big dropping voltage of the battery. Get complete information about this circuit by reading the post battery charger circuit using silicon. Dear mr swagatam, possible to make automatic battery charger 12v 24v 200ah diagram using pulse/ferrit (ee35/pq3230) transformer hello sir, please i need the circuit diagram of a 24v, 200ah battery charger and a charge controller. A simple battery charger based on scr is shown here.here the scr rectifies the ac mains voltage to charge the battery.when the battery connected to the charger this is simple automatic battery charger circuit, using the small scr and relay is cheap and can use all battery size by input source. The set up makes it possible to make an simple 12v battery charger of excellent level of quality through which you are able to recharge. Home > circuit diagram > power supply circuit > battery charger >. A simple battery charger based on scr is shown here. The battery charger circuit can work with a wide range of input dc supply voltages. These are our most commonly requested wiring diagrams, suitable for typical customer needs. A mobile battery charger circuit is a device that can automatically recharge a mobile phone's battery when the power in it gets low. You can use this with 3.7v to 24v battery. It can also be used as an automatic battery charger… circuit diagram of the battery charger circuit using scr can be seen below the ac main voltage is given to the step down transformer the voltage should be down to 20v approx.

Look at the circuit diagram of battery charger using scr. A simple battery charger based on scr is shown here. This automatic battery charger circuit provides the automatic cut off facility when the battery gets fully charged. Charging methods are classified into two categories: Once charging is completed the circuit should automatically turned off.

Battery Charger Circuit Using Scr
Battery Charger Circuit Using Scr from www.circuitstoday.com
Scr1 is triggered by the gate current flowing through. The rectified voltage appears across scr1 and the battery to be charged. A simple battery charger based on scr is shown here.here the scr rectifies the ac mains voltage to charge the battery.when the battery connected to the charger this is simple automatic battery charger circuit, using the small scr and relay is cheap and can use all battery size by input source. Automatic battery charger with led indicator and overcharge protection circuit. Battery charger schematics, charger wiring diagrams, ac voltage settings. Note that the transformer secondary voltage has significant voltage distortion due to the high im building a 40a 48v (58v absorb mode) battery charger based on this circuit. Up to 5 w solar battery charger with embedded mppt based on spv1040. This is s simple circuit of a cemf charger.the cemf charger uses the cemf (counterelectromotive force) from an inductor to charge a capacitor to high voltages from a low voltage source.when the button is pushed.

A simple battery charger based on scr is shown here.here the scr rectifies the ac mains voltage to charge the battery.when the battery connected to the charger this is simple automatic battery charger circuit, using the small scr and relay is cheap and can use all battery size by input source.

Automatic battery charger with led indicator and overcharge protection circuit. Note that the transformer secondary voltage has significant voltage distortion due to the high im building a 40a 48v (58v absorb mode) battery charger based on this circuit. Fast charge is a system used to recharge a battery in about two. This solar battery charger circuit has auto cut off function so it will automatically stop charging when the battery become full charge. Certain emphasis should be taken when wiring. This circuit has a maximum 2 amperes. Battery charger schematics, charger wiring diagrams, ac voltage settings. Charging methods are classified into two categories: Dear mr swagatam, possible to make automatic battery charger 12v 24v 200ah diagram using pulse/ferrit (ee35/pq3230) transformer hello sir, please i need the circuit diagram of a 24v, 200ah battery charger and a charge controller. Home > circuit diagram > power supply circuit > battery charger >. Hello friends, on this occasion, i will share tips on how to make an automatic circuit to recharge a 12v battery or a motorbike/car battery that can be on / off automatically when the battery is under voltage it will automatically drain and charge off when the battery is full. 24v scr battery charger bom.xls. Here is a simple and easy to build circuit diagram of a 12v car battery charger:

By